深耕中东展会市场的行业精英都清楚:迪拜展会参展,合规是第一要务。今天,我们直击核心,把展位设计搭建的核心规定与消防安全红线梳理清楚,形成一份兼顾精简与实用的精英实操指南。
展位设计搭建流程合规要点:
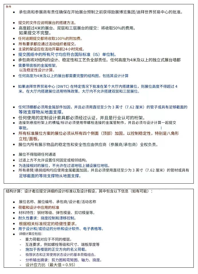
迪拜对展位的管控贯穿设计、审批、搭建全流程,每一个环节都有明确的合规标准,精准把握这些要点,才能避免返工内耗。核心要点如下:
1、设计方案提交和审批
核心要求必须落地执行:承包商需提交全套英文图纸包,涵盖平面图、立面图、剖面图、结构图、计算书、设计证书及荷载试验报告,文件中要明确标注展位所用材料、施工方法,以及消防出口和逃生路线的具体信息。
所有设计方案必须经DWTC(迪拜世界贸易中心)健康与安全部门审批通过后,才能启动搭建工作;特别注意,当展位高度≥4米时,需额外触发强制性结构审查程序,建议提前预留充足审批时间。
2、高度和结构规则
这是保障展位安全的硬性红线,没有灵活变通的空间:DWTC的大厅内,展位高度不得超过4米,严禁搭建双层或三层展台;若需设置高度≥4米的独立墙体,必须采用金属框架+底板的结构形式,同时配套完整的稳定性设计计算;这类高规格展台还需准备全套结构图纸,承包商需对展台的稳定性和施工质量负全部责任。
3、周边围墙/开放性
规则核心是保障通行安全与应急能见度:一是展位边缘与其他展位相对时,该边缘的围墙面积不得超过30%,确保展位间视线通透、人流顺畅;二是墙体长度超过6米时,需用玻璃、开口或装饰物进行分隔,避免大面积空白墙体遮挡视线,影响紧急疏散效率。

消防安全:极致严格的全链条管控
迪拜展会的消防安全要求极致严格。这项管控由迪拜民防部门主导,严格遵循阿联酋消防和生命安全规范,覆盖展会全流程并刚性落地执行,一旦违规,将面临罚款、暂停运营甚至关闭展位的严厉处罚。
1.火灾风险作业
动火作业需全程做好安全防护:焊接、切割等热作业必须提前获得场地管理方许可,严格遵守指定作业流程;
所有可能引发火灾的作业,都需将灭火器放在触手可及的位置,同时对展位的可燃部分做好遮蔽防护,承包商对作业安全负全部责任。

2. 电气安全
电气安全是防火关键,两点核心要求需牢记:
一是展位与会展中心电源的连接,必须委托指定供应商操作,参展商严禁自行连接;
二是配电箱(DB)需始终保持易于接近,若位于储藏室,箱门必须全程解锁,且配电箱前方不得堆放任何易燃材料或电器,确保紧急情况下能快速处置。
3. 消防设备与出口
消防通道与设备的畅通、可见是铁律:消防出口、紧急通道需全程保持畅通无阻;消防点及出口标志必须清晰可见、无任何展位元素遮挡;组织者会提供应急路线图,若搭建或拆卸过程中出现通道拥堵,将直接干预甚至叫停施工。

4. 储存与可燃物
从源头管控火灾隐患:展厅及集结区内,严禁存放空纸箱、油漆、稀释剂、梯子等物品,多余材料需及时运至场外存放;液化石油气、压缩气体等易燃气体,除非获得主办方特殊批准,否则严禁在场内使用,即便获批,也需严格遵守相关限制和操作规则。
5. 现场管控与执法
现场管控全程不松懈:所有在场馆内工作的人员,包括企业员工和承包商,都必须严格遵守场馆健康与安全规章;健康与安全工作人员会全程监督施工,一旦发现出口堵塞、违规热作业、不安全储存等火灾风险,有权立即停止施工并要求限期整改。

综上,迪拜对展位设计搭建的规定细致严谨,消防安全要求更是极致严苛,且所有要求均全程刚性执行。当然,如果这些要求成为你参展筹备的麻烦,可以对接包括柏拉图展览在内的有迪拜展会实操经验的团队,确保展位顺利落地,精准把握中东市场的商机。
信息资料来源:
迪拜世界贸易中心参展商技术手册
阿拉伯旅游市场&迪拜世界贸易中心——场地展位平面图审核表
迪拜民防局 (DCD) 的消防和生命安全框架
中东航空周&迪拜世界贸易中心——参展商手册
海湾印刷包装展——参展商规章制度与指南